张少华最新消息与太阳高速路况实时查询,关联解读与警示速递
关键词及其相关概念释义1、太阳高速路况实时查询:这一关键词主要涉及到实时交通信息服务,即通过特定的平台或渠道,查询太阳高速公路的实时交通状况,包括路况、车流量、事故等信息,这对于驾驶者规划出行路线、避免拥堵具有重要意...
太姥山天气预报实时与新加坡房产价格深度解析,掌握趋势与策略建议
随着全球经济的日益一体化,不同地域的天气变化与远方房地产市场动态,似乎并无直接联系。“太姥山天气预报实时-新加坡房产价格”这一组合,实际上涉及了旅游气候资源与跨境投资两大领域,本文将详细解读这一概念,分析其内在关联,...
福建直达乌镇出行指南,最新交通攻略全解析
福建与乌镇之间,虽距离遥远,但交通便捷,随着旅游业的蓬勃发展,福建至乌镇的交通路线不断优化,本文将为您提供最新的福建去乌镇交通攻略,助您轻松出行。福建出发的交通方式1、飞机:从福建各大机场出发,如福州长乐国际机场、厦...
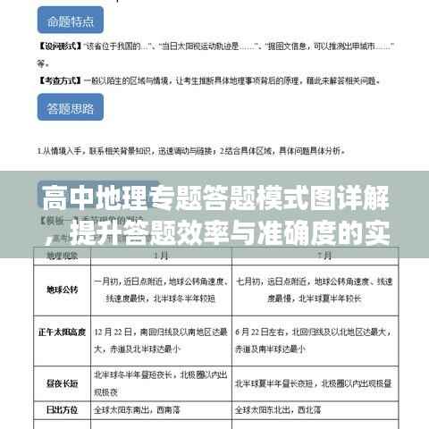
高中地理专题答题模式图详解,提升答题效率与准确度的实用应用
随着教育改革的深入,高中地理教学越来越注重培养学生的实践能力和创新思维,专题答题是地理教学中的重要环节,通过答题,学生不仅能巩固知识,还能提高解决问题的能力,本文将介绍一种有效的答题工具——“高中地理专题答题模式图”...
猪猪生活励志语录集锦,激发你向上的力量!
在这个充满阳光和希望的世界里,猪猪们也有他们的励志语录,他们以朴实无华的语言,传递着生活的智慧,鼓励我们在人生的道路上勇往直前,让我们一起领略猪猪生活励志语录的魅力吧!猪猪励志语录1、生活就像猪圈,虽然有时污浊,但总...
北星大道实时路况,2024年12月27日交通状况及深远影响分析
背景介绍北星大道,一条贯穿城市南北的交通动脉,见证了无数时代的变迁与城市的飞速发展,时至2024年,随着科技的进步和城市化进程的加速,北星大道不仅承载着日益增长的交通压力,更承载着人们对美好生活的向往与追求,这一天,...
揭秘十二月实时股票模拟交易的奥秘与实战之道
尊敬的投资者们,大家好!今天我们将一起探讨一个充满挑战与机遇的话题——十二月实时股票模拟交易,随着金融市场的日益繁荣,越来越多的人开始关注股市,希望通过模拟交易来提升自己的投资技能,本文将重点讨论要点一:模拟交易的重...
温州管控新篇章,详解最新措施与应对策略,顺利度过特殊管控期(2024年12月09日)
随着城市管理的不断进步和防疫需求的提升,温州在即将到来的2024年12月09日实施了最新的管控措施,本指南旨在帮助初学者和进阶用户了解并适应这些新的管控措施,确保大家能够顺利度过这一特殊时期。了解最新管控政策在开始执...












蜀ICP备2022005971号-1